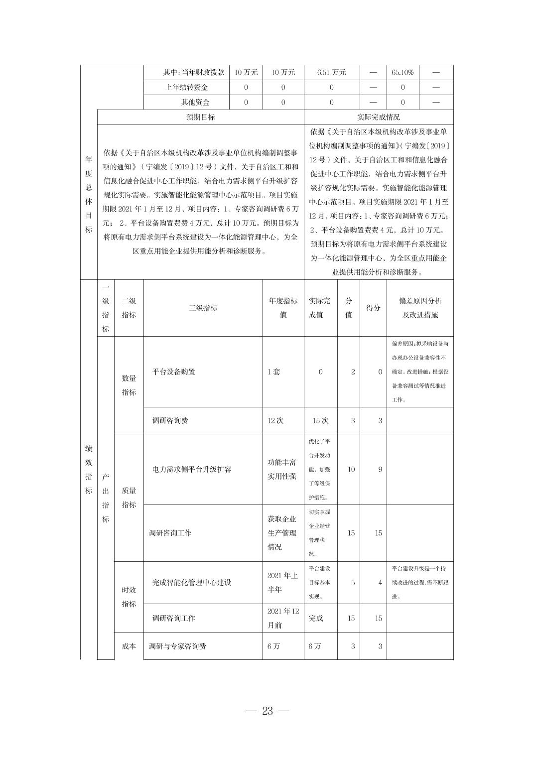
小鸭看看

宁夏回族自治区工业和信息化融合促进中心2021年度部门决算

发布日期: 2022-08-23

上一条: 小鸭看看 办公室(本级)2023年部门预算 下一条: 宁夏经济管理干部培训中心(宁夏回族自治区中小企业服务中心)2021年度部门决算

打印关闭

网站导航